直流电动平车
产品介绍:
产品介绍:
直流电动平车由电源、传达机构、钢结构承重架、转向系统、行走机构、控制模块以及故障诊断模块组成。通常,我们选择蓄电池、电缆、电机作为该系列车的动力总成,电源经过电器控制模块系统,给牵引电机提供电力,实现无轨电动平车的启动、停止、前进、后退和转向记忆其他功能。该系列车可实现360°原地旋转。
应用行业:
铸造行业、冶金行业、建材行业、仓储领域、车辆制造、粮食行业、矿山开采
效率高
能耗低
安全稳定
维修简单直流电动平车由电源、传达机构、钢结构承重架、转向系统、行走机构、控制模块以及故障诊断模块组成。通常,我们选择蓄电池、电缆、电机作为该系列车的动力总成,电源经过电器控制模块系统,给牵引电机提供电力,实现无轨电动平车的启动、停止、前进、后退和转向记忆其他功能。该系列车可实现360°原地旋转。


车上均配有警示和检测装置,遇到行人或障碍物立即报警并自动停止,配合全自动智能充电机。无轨转运车上还可以加装定位装置、夹紧装置、升降平台等其他的辅助装置以满足不同场合的使用需求。该系列车可以装配PLC 控制系统,实现完全自动化控制。

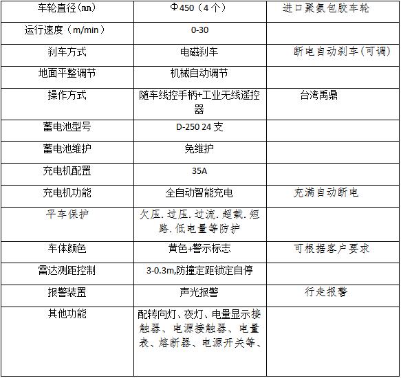
直流电动平车技术参数:


智杰优搬运实力
致力于为用户提供质量可靠、性能良好的高性价比产品
河南智杰优搬运设备有限公司是一家集开发、设计、生产、销售及售后服务为一体的化电动平车生产公司。公司拥有一支现代化的管理团队,凭借科学的管理方法和服务理念,依靠人才、环境支持优势,已成为电动平车行业的企业。致力于工厂、车间、仓储、码头、铁路等领域物料搬 运系统的研发、设计、生产、销售和服务。公司拥有现代化的管理团队、实力雄厚的研发、设计产品技术开发团队与实际工作经验极其 丰富的生产技师队伍。凭借科学的管理方法、雄厚的技术实力,全体员工精诚合作,公司已成为电动平车行业的中坚力量。

售后服务
服务无边界,智杰优搬运在行动
全天候服务
现场安装指导
免费技术培训
终身维修服务